
Ebeveynlik hakkında ne biliyoruz?
Anne-baba olmak, bir insanın sahip olabileceği en tatmin edici deneyimlerden biridir, çoğu insan içi ...

Anne-baba olmak, bir insanın sahip olabileceği en tatmin edici deneyimlerden biridir, çoğu insan içi ...

Obezite; tüm dünyada ve ülkemizde sağlık problemi haline gelmiştir. Toplumda beden ağırlığını sağlık ...

Ağrıyı gidermek tanrısal bir sanattır. Hipokrat Ağrı, hekime başvurunun en sık nedenlerinden biri ...

Ortamda sesli bir uyaran olmadan kişinin ses algılamasına tinnitus diğer bir deyişle kulak çınlaması ...

Öncelikle ortodonti kelimesinin anlamından başlayalım, alt ve üst çenedeki dişlerin ağız kapalıyken ...

Beyazlatma nedir? Beyazlatma sadece dişlerimizi fırçaladığımızda gördüğümüğüz renk açılması veya ...

İlköğretimde olsun lisede olsun çocukların hayatı sene içi, sene sonu, lise ve üniversiteye giriş s ...

Kadınların genellikle erkeklerden daha stresli olduğu yaygın bir düşüncedir ve doğrudur da. Aynı and ...

v:* {behavior:url(#default#VML);} o:* {behavior:url(#default#VML);} w:* {behavior:url(#default#VML ...

Kadınlarda cinsel ilişkinin gerçekleştiği bölgeye vajina denmektedir. Vajinismus veya Vaginismus ...

ŞİŞMANLIĞIN PSİKOLOJİSİ Beslenme, pek çok insan tarafından karın doyurmak, açlığı bastırmak, canı ...

EVLİ ÇİFTLER AMAN DİKKAT ..! Herkesin hayalinde mutlu ve sağlıklı bir ilişki yaşamak vardır ...

Genitoüriner sistemde en sık görülen tümörlerden olup erkekte kadına oranla 3 kat fazla görülür. ...

Varikosel testis çevresindeki venler(toplardamar) in genişlemesi ve kanın geri akması ile o ...

Panik atak, beklenmedik bir anda ortaya çıkan bunaltı, yoğun kaygı, endişe ve korku nöbetidir. Bu en ...

NARSİSTİK KİŞİLİK ÖZELLİKLERİ Temelde içerde bulunan incinmiş, yıpranmış, değersiz yapının saklan ...

Sıcaklarla beraber uzun saatler oruç tutulacak. Peki, vücudumuzu oruca nasıl hazırlamalıyız? Gen ...

ÖNCE NİYET, SONRA DİYET Daha kaç pazartesi geçecek? Beslenme, pek çok insan tarafından karın ...

BİR MİKROCERRAHİ VARİKOSEL AMELİYATINDA NELER YAPIYORUZ? Hastamızı Özel bir ha ...

Evlilik iki kişinin hayatını birleştirmesi, ben' olan yaşantının biz'e dönüşmesidir. Kolay bir sür ...

KAN GRUBU DİYETİ Her gün gazete, dergi, televizyon, internet gibi kitle iletişim araç ...

ŞİŞMANLIKLA İLGİLİ 5 SORU 5 CEVAP 1. Şişmanlık Nedir, Nedenleri ve Komplikasyonları Nelerd ...

Bel ağrısı en sık doktora başvurma nedenleri ve en sık iş gücü kaybı nedenleri arasında başlarda gel ...


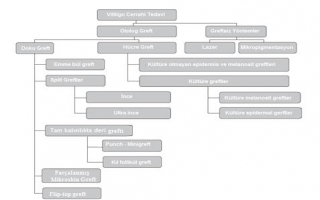
Vitiligo hastalığında cerrahi tedavilerin amacı azalan ve/veya kaybolan melanositlerin hastadan alın ...

Normal 0 21 false false false TR X-NONE X-NONE ...

Vitiligo - Ala Hastalığı Vitiligo latince vitelius kelimesinden gelmiştir. Vitelius Türkçe dana ...

Sevgili Bezim ( Ebeveynler Tuvalet Eğitimini Nasıl Vermeli ?) Çocuklar yürümeye başladıktan so ...

Varis nedir? Varis kirli kanı taşıyan bacaktaki yüzeyel ve derin toplardamarların u ...

Kılcal varis çatlaması nedir ? Sık sık adını duyduğumuz bu rahatsızlık, aslında pek çoğumuzun bil ...